服务热线:

0312-6783309

您的位置:首页 > 服务介绍 > 项目公示
项目公示

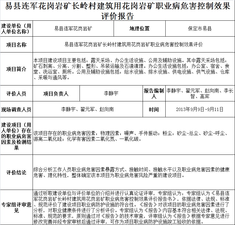
易县连军花岗岩矿长岭村建筑用花岗岩矿职业病危害控制效果评价

添加时间:2017-12-19 16:24:34   浏览次数:315  

开云官方注册

电话:0312-6783309

邮编:071000

邮箱:bdkeh@sina.com

网址:http://www.cinemaalchemy.com

地址:保定市北二环5699号大学科技园1-B-502

扫描进入手机站

Copyright © 开云官方注册 All Rights Reserved  冀ICP备2022022307号-1   网站制作三金网络    

冀公网安备 13060202001156号