服务热线:

0312-6783309

您的位置:首页 > 服务介绍 > 项目公示
项目公示

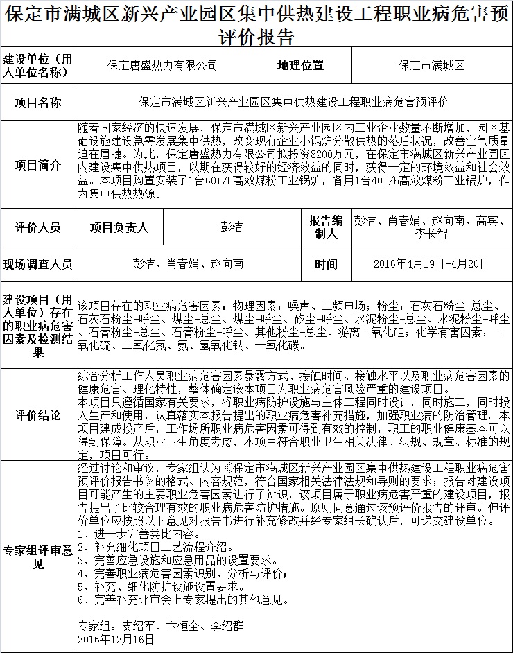
保定市满城区新兴产业园区冀中供热建设工程职业病危害预评价

添加时间:2017-12-12 16:34:38   浏览次数:376  

开云官方注册

电话:0312-6783309

邮编:071000

邮箱:bdkeh@sina.com

网址:http://www.cinemaalchemy.com

地址:保定市北二环5699号大学科技园1-B-502

扫描进入手机站

Copyright © 开云官方注册 All Rights Reserved  冀ICP备2022022307号-1   网站制作三金网络    

冀公网安备 13060202001156号