服务热线:

0312-6783309

您的位置:首页 > 服务介绍 > 项目公示
项目公示

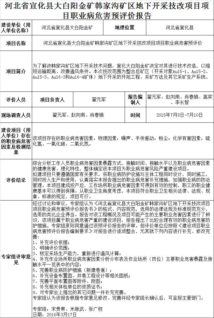
河北省宣化大白阳金矿韩家沟矿区地下开采技改项目职业病危害预评价

添加时间:2017-12-12 16:39:47   浏览次数:457  

开云官方注册

电话:0312-6783309

邮编:071000

邮箱:bdkeh@sina.com

网址:http://www.cinemaalchemy.com

地址:保定市北二环5699号大学科技园1-B-502

扫描进入手机站

Copyright © 开云官方注册 All Rights Reserved  冀ICP备2022022307号-1   网站制作三金网络    

冀公网安备 13060202001156号